11月10日,第三届“芯火”殿堂·精“芯”榜创新创业大赛在深圳新一代产业园天使荟盛大举行。今年是“芯火”殿堂·精“芯”榜大赛第三年举办,三年来累计吸引百余项目报名参赛,受到了社会各界的广泛关注。


大赛路演现场
本次大赛由深圳市工信局和福田区政府指导,国家“芯火”深圳双创基地(平台)(下简称“深圳“芯火”平台”)主办,杭州国家“芯火”双创基地(平台)、上海国家“芯火”双创平台、南京国家“芯火”双创平台、北京国家“芯火”双创基地/平台、成都国家“芯火”双创基地协办。
深圳市高新技术产业促进中心、深圳市微纳集成电路与系统应用研究院、深圳微纳点石创新空间有限公司、深圳华秋电子有限公司、深圳市电子商会智能制造专委会、西安电子科技大学微电子行业校友会、深圳新一代产业园、湾区芯谷集成电路产业园、深圳市珊瑚群创新服务有限公司为承办方。

大赛还受到深圳市半导体行业协会、香港应用科技研究院、南方科技大学微电子学院、北京大学微纳电子学院 、南方创投网、湾区数字科技联盟、深圳哈工大计算学部校友会、深圳华强电子交易网络有限公司、深港微电子协同创新联盟的特别支持。

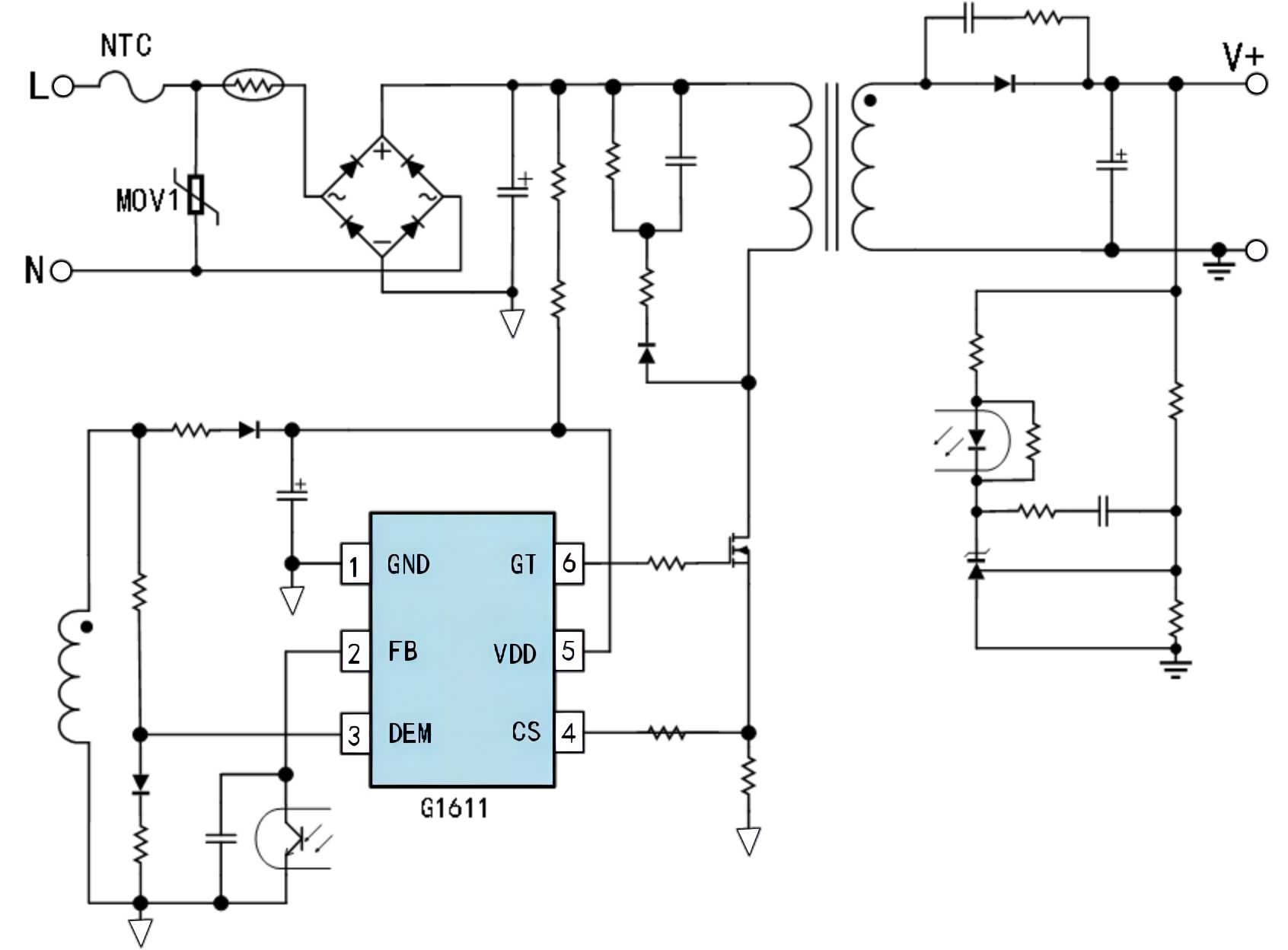
无锡博通微电子在此次大赛中,凭借着G1611X系列峰值功率电源方案产品成功入围并获得2022年“芯火”之星年度大奖.

G1611X系列产品具有可编程峰值功率(Peak Load)特点,具有高集成度、行业领先算法,最高可以输出6倍额定负载功率,同时满足LPS国际标准。搭配180V全模式同步整流芯片G3608/A可实现高能效、高功率密度、高性能工业级电源解决方案。适用于:打印机电源、音响电源、推杆电源、电机马达电源 等需要峰值功率应用场景.
