近年来,PD快充技术在通讯终端产品上的应用渐渐风靡起来,市场需求不断放大,各大整机厂商相继推出了应用PD快充技术的产品。在目前全球缺芯的大环境下,市面上的PD快充产品在产品功能及产品品质、交货期限等方面存在诸多不足之处。
针对市面上传统技术方案无法实现高功率密度使用需求,而GaN应用存在整体成本高、应用调试复杂、EMI的解决、可靠性要求高、同时也很难保证稳定的交期等市场痛点问题。环球半导体以业界领先的技术研发和电源应用设计能力推出了行业首款满足PD快充全电压要求的高度集成化PD电源芯片G1661D。其采用了环球半导体业界首创的高压制程特有专利技术,并通过高效的超结功率器件驱动控制技术和高功率密度的封装整合,实现高效率、高可靠性、高集成度,同时能满足客户长期和稳定的需求交付 。
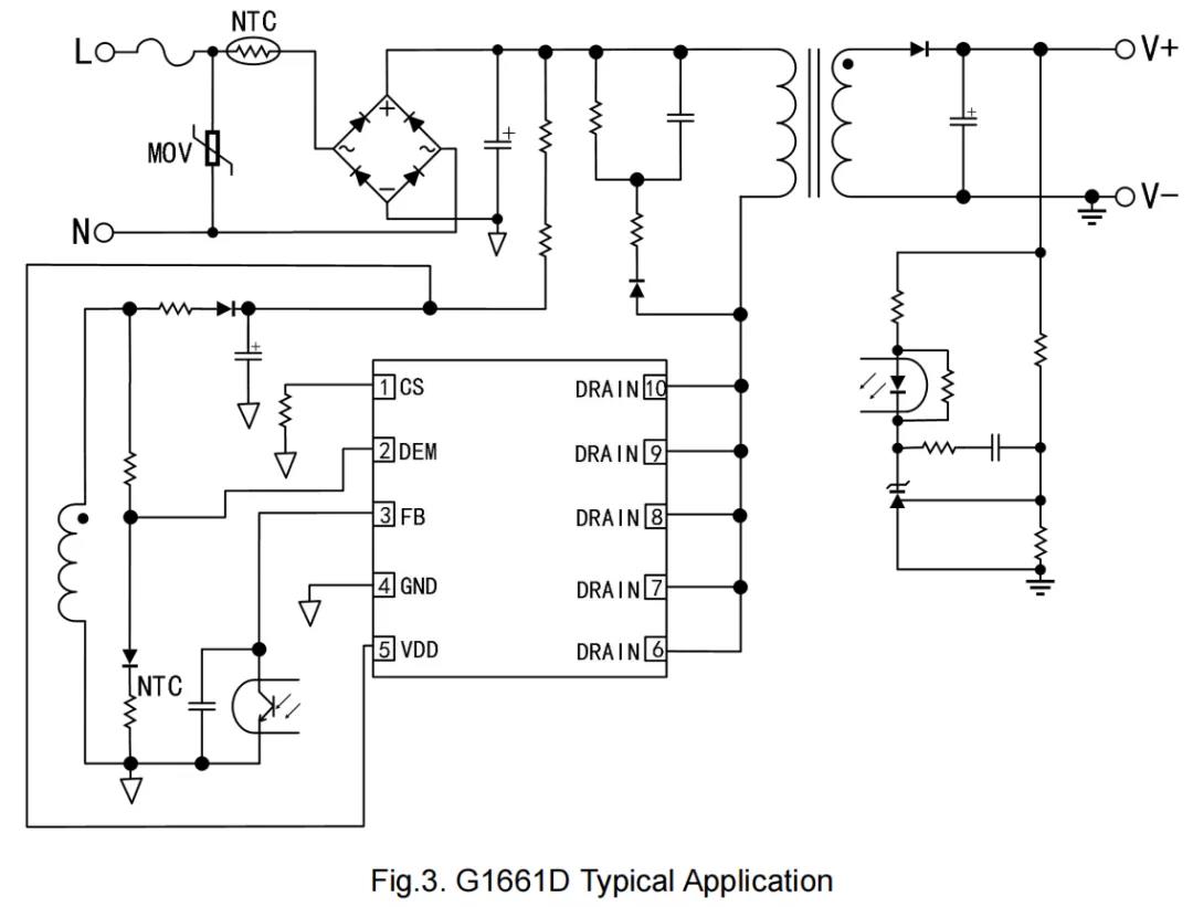
针对25-33W的PD快充应用,环球半导体设计并批量生产的:G1661D+G3617CF整套设计方案,初级电源芯片G1661D, 内置650V 低导通阻抗超结MOS,采用行业领先的高压制程, VCC供电支持80V以上,满足PD快充全电压输出的需求,主芯片采用90KHz工作频率,通过跳频以及绿色节能模式,降低产品待机损耗,支持CCM&QR工作模式,提高电源整机效率,也实现了电源小型化的要求,同时还具有逐周期过流检测,输出过压、过流、过温等完善的保护功能,采用行业创新的DFN6*5-10L封装,提供了稳定可靠的高散热性能,满足客户高品质电源方案需求。

环球半导体G1661D详细资料。

环球半导体G1661D封装图。

方案原理图。
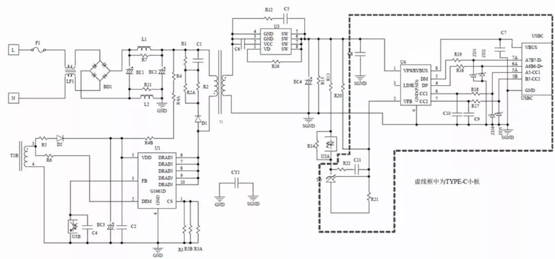
次级同步整流采用环球半导体的G3617CF,内置100V 10mR MOS,SOP8封装,环球半导体已批量的G3667xF(60V)、G3687xF(80V)、G3617xF(100V)三个系列同步整流芯片,采用行业领先的高压BCD工艺,支持CCM、DCM、QR模式,有效抑制CCM模式下VDS尖峰问题的同时可以获得最佳的转换效率,专利技术的VCC供电结构和开启关断检测电路可以获得极简的外围电路设计。

环球半导体G3617CF详细资料。

环球半导体G3617CF封装及引脚定义。


30W PD快充原理图

30W PD能效测试数据

30W PD温度测试数据(装壳测试)


总结:
环球半导体推出的G1661D电源管理芯片,基于先进的高压制程,完美的精简了外围电路设计,通过高效的超结功率器件驱动控制技术和高功率密度的封装结构,解决客户对大功率PD电源方案高性能、高可靠性、简易EMC处理和持续交付的需求。
GlobalSemi创立于2012年,核心技术团队来自于国内外著名半导体设计公司,均拥有18年以上电源管理IC研发与系统应用的工作经历。公司与西安电子科技大学微电子学院、华南理工大学建立了联合研发实验室,取得多项技术创新成果。公司将先进的电源管理架构设计、半导体工艺、封装技术的三者融合,成功开发了多个系列高性能、高功率密度的电源芯片产品,产品技术居于国际电源IC设计的前沿水平。公司长期专注于高品质电源管理IC的研发设计,产品广泛应用于:移动通讯设备、白色家电、马达电机电源、工业电源、医疗设备、5G智能设备和家居的供电管理系统等领域。
环球半导体将持续以:客户需求为中心,坚持以技术创新,引领新技术、高密度封装技术和持之以恒的为用户降低整体成本为经营原则,并即将再推出集成功率达到45~65W的快速充电设计解决方案芯片。